近日,第八届全国大学生数字编辑创新大赛河北赛区评审结果公示,Beat365文法系师生获一等奖2个,二等奖1个,三等奖3个,两部作品晋级国赛,获奖数量和质量皆创历史新高。
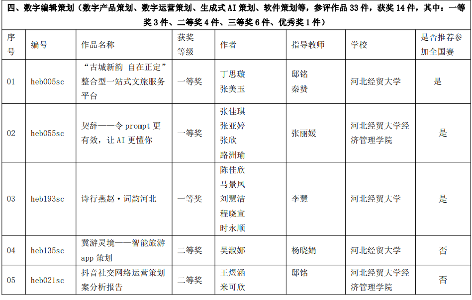
全国大学生数字编辑创新大赛由中国编辑学会主办,旨在展示我国大学生在视听新媒体、数据多媒体、数据可视化加工与数据标注和数字编辑策划等方面成果,促进数字、文化与科技的融合创新及成果转化应用,已然成为我国重要的创新成果展示、交流、转化及创新人才甄选的平台。经专家评审,由乔蕾、李珊老师指导,许若涵、王琦琛同学制作的《216公里运河的古今答卷》荣获数据可视化加工与数据标注一等奖并推荐参加国赛;由张丽媛老师指导,张佳琪、张亚婷、张欣、路洲瑜等同学制作的《契辞——令prompt更有效,让AI更懂你》荣获数字编辑策划一等奖并推荐参加国赛。此外,《抖音社交网络运营策划案分析报告》荣获数字编辑策划二等奖,《用杂技讲好中国故事》和《梨膏记:赵县古法的温度》荣获视听新媒体三等奖,《跟着赵云游正定》荣获数据多媒体三等奖。
此次大赛为同学们搭建了展现自我、提升能力、创新实践的重要平台,丰富了同学们的课余文化生活。今后,我们将认真总结经验,以外语为声,讲好中国故事,继续把数字编辑创新大赛打造成文化育人成效显著的特色品牌项目。(供稿:文法系)


文法系
2025年11月3日